
ROTOBOOST 在中国内蒙古自治区霍林郭勒市的绿色纳米级碳材料项目获评首批中欧能源合作典型案例。未来,ROTOBOOST 将以此为契机,在双方能源主管部门指导下,持续挖掘优化中欧能源技术创新合作的新思路、新资源、新模式,推动中欧能源务实合作迈上新台阶。
评选背景:
在中国和欧盟建交 50 周年关键历史节点上,为推动中欧能源合作提质升级,促进先进技术的联合研发和推广应用,共同推动能源绿色低碳转型,在中国国家能源局的指导下,2025 年上半年,中欧能源技术创新合作办公室(电力规划设计总院)与中国欧盟商会共同组织开展了首批中欧能源合作典型案例(以下简称“典型案例”)的征集与遴选工作。
经中欧双方专家联合评审,最终遴选出首批中欧能源合作典型案例(已建成投运)8 项(详见附表1)、首批中欧能源合作典型案例(正在实施)11 项(详见附表 2),合作国别涉及芬兰、英国、法国、德国等 12 个欧洲国家,合作领域覆盖氢能、智慧能源、新型储能、海上风电等多个重点方向,充分展现了中欧能源合作的多维度、深层次、高水平的特点。首批典型案例旨在坚定中欧能源互利合作的良好氛围、打造可复制的样板工程,引领和推动更多技术成果转化落地,为中欧两国人民带来实实在在的绿色福祉与可持续发展红利。
附表 1:首批中欧能源合作典型案例名单(已建成投运)

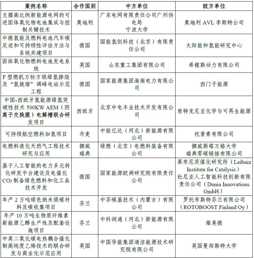
附表 2:首批中欧能源合作典型案例名单(正在实施)
